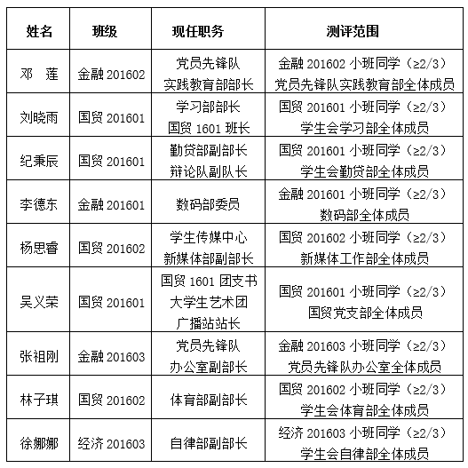
根据《太阳集团tyc9728关于加强学生干部队伍建设的实施办法》(院团字[2016]11号),经本人申请、资格审查和面试答辩程序,学院将对邓莲等9名答辩人员进行民主测评,现公告如下:

学院将于5月14日中午12:10—2:10在4A202教室召开民主测评会,请以上答辩人员所在的小班、部门、党支部全体成员准时到现场参加测评。若在测评期间发现任何拉票、贿票行为,请实名向学院团委反映,电话:028-86291770,地点:1教421办公室。一经查实,可取消当事人的本次测评或推荐资格。
太阳集团tyc9728学生团体联合会
2018年5月11日