太阳集团tyc9728
返回旧站
首页
太阳集团
学院简介
现任领导
历任领导
机构设置
人才培养
本科教育
培养方案
专业建设
课程建设
课程思政示范专业
留学生教育
课程思政
师资队伍
师资概况
师资队伍
教授
副教授
青年骨干
客座教授
人才招聘
一般教师招聘
博士后招聘
学科建设
学科简介
研究生教育
培养方案
导师简介
管理制度
科学研究
科研动态
科研成果
科研团队
国际合作
国际交流
国际办学
办学项目
项目动态
留学生活
招生就业
就业指导
本科招生
研究生招生
MA-MF
辅修专业
党团建设
党建工作
团学工作
工会教代会
志愿服务
师生风采
学院公文
院行政发文
院党委发文
院共青团发文
English
Notice
News
Introduction
Faculties
Admissions
Research Centers
International Exchange and Cooperation
Download
Contact Us
学生工作
新闻动态
学生工作
通知公告
学生类
教师类
友情链接
院长书记信箱
党建引领
留学服务
首页
学生工作
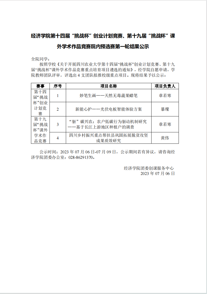
太阳集团tyc9728第十四届“挑战杯”创业计划竞赛、第十九届“挑战杯”课外学术作品竞赛院内预选赛第一轮结果公示
2023-07-06 作者: 太阳集团tyc9728 审稿: 罗利娟 点击量:
(Top) 返回页面顶端
下一篇:
太阳集团tyc9728关于选聘2023级新生班主任助理的通知
上一篇:
2023年太阳集团tyc9728“金玉担保助学金”评选结果
Copyright © 2015 太阳成集团tyc9728(中国)有限公司-BinG百科 版权所有