返回旧站

2022-2023-2学期课程实践教学活动基金结题公示

2023-06-06    作者: 太阳集团tyc9728学生会学习部    审稿: 张翅    点击量:

各小班、各位同学:

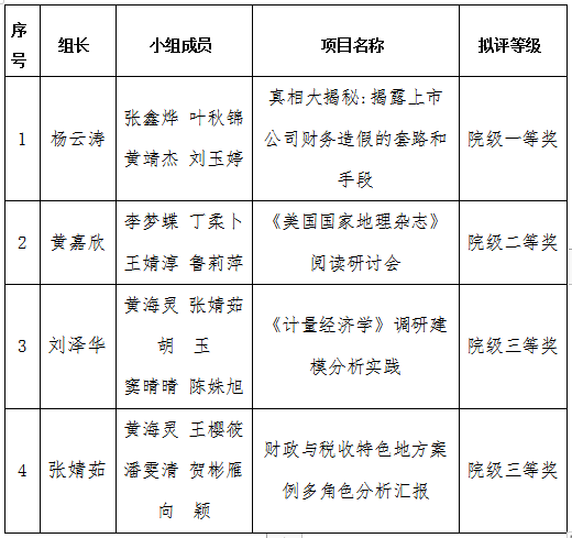
为进一步提升太阳集团本科课堂教学质量,助推一流学科专业建设,营造良好学习氛围,经团队申报,学院团委审核、打分,现将太阳集团tyc9728本科生课程实践教学活动专项基金项目拟结题项目予以公示。

公示时间为2023年6月6日-7日,公示期间如有异议,请实名向学院团委反映,电话:028-86291370,地点:1教421办公室

太阳集团tyc9728学生会学习部

2023年6月6日


Copyright © 2015 太阳成集团tyc9728(中国)有限公司-BinG百科 版权所有