各小班、团支部:
为进一步推进班级、团支部建设,加强新任班团委对相关工作的理解和把握,提升班团干部的工作能力和服务水平,增强班级、团支部凝聚力,学院团委现将开展2020年第二期团校培训。
一、培训对象
全体小班班团委
二、培训安排

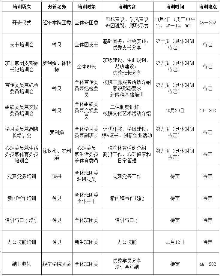
详请见附件1
三、注意事项
1.本次团校培训开班仪式与结业典礼由组织部和学办负责,其余场次对接会具体事宜由各部门自行安排。
2.非毕业年级参训学员需提前10分钟到教室进行签到,不得迟到或早退;培训期间须关闭手机,认真听讲,中途不随意走动,原则上不得请假。
3.全勤参与培训者赋思想文化2分,文化艺术参与者1.5分;请假一次扣1分,无故旷课者不予加分;若发现代签等弄虚作假行为则学院将对其进行通报批评。
四、咨询
团委组织部:刘 爽:1726824208 刘润玉:1440940254
学生会办公室:刘博文:2879016905 于耀威:1802236145
太阳集团tyc9728团委
二〇二〇十一月二日