各小班、实践团队:
接学校通知,为激励先进,展示各单位和个人社会实践成果,进一步扩大实践育人成效,并保证本次暑期社会实践评优与今年综合素质测评对接,特开展系列评优表彰活动,现将2020年暑期社会实践评优工作安排如下:
一、小班总结交流、评优
(一)小班材料提交
1.提交内容

注:所有材料由团支书收齐后一并提交。
2.提交须知
(1)各位支书于9月6日晚上19:00---21:30将小班同学的纸质档个人社会实践登记表交至1教403会议室。同时将小班同学的电子档登记表、实践心得以及实践照片以压缩包的形式现场拷贝。
(2)压缩包以“班级+支书姓名+联系方式”命名,一个同学的全部资料放在一个子文件夹中,文件夹以该同学姓名命名。
(二)总结交流、评优
1.各小班请于9月10日前召开班级社会实践交流总结大会,参与个人实践和团队实践的同学均可在大会上作交流发言或成果展示,团队实践的同学不参与小班评优,不作为小班评优人数的基数。
2.交流大会结束后,各班按本班参与个人社会实践总人数的10%推荐本班“先进个人”(不足一人暂按一人推荐,且推荐后由学院统一筛选确定最终推优名单)。由团支书填写《小班个人分散参加社会实践同学及推优名单》(附件3),于9月11日12:00前发送至实践部官方qq邮箱2252746145@qq.com
3.小班召开社会实践交流总结大会时,建议邀请班主任到会指导。
4.此次暑期参加逐梦计划的同学请一并上交所需材料。
二、团队总结交流、评优
(一)总结交流
各团队请于9月6日前召开交流、总结大会,商定队内推优顺序,由队长填写《团队成员及推优名单》(附件2);并共同完成《团队总结》,所有团队还需完成《调研报告》。本次暑期社会实践推优顺序为校级先进个人、院级先进个人。
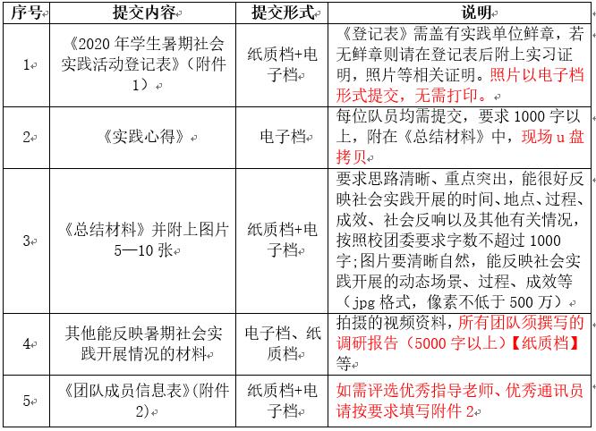
(二)团队材料提交
1.提交内容

2.提交须知
(1)各团队请于9月6日19:30---21:30将上述材料提交至1教403会议室,电子档于现场拷贝。
(2)提交以上电子档材料时,需建一个由“【申优/不申优】+队长姓名+联系方式”命名的文件夹,将上述材料的原始文件一并放入文件夹中,注:在该文件夹中分别新建名为“登记表”“实践心得”的子文件夹,将团队同学的登记表及实践心得放入对应的子文件夹
(三)“优秀团队”评选
1.学院将对自愿参与“优秀团队”评优答辩的团队进行初审,并筛选出前小于或等于70%团队进入最终答辩。
2.学院将于9月11日前(具体时间届时在队长群通知)举行“优秀团队”评优答辩,参选评优团队制作答辩PPT,以陈述3分钟,提问2分钟的形式进行答辩。
3.学院将对全院实践团队进行考核,考核不合格的团队取消团队评优资格;对考核合格的团队进行分类定级,考核结果与团队评优人数挂钩(考核标准包括团队实践质量、团队资料上交情况、内外宣情况等多个方面)。
(四)十佳团队评选
1.申报主体:拟获评2020年暑期社会实践优秀团队
2.评比标准:紧扣时代所需,主题突出,特色鲜明,成效显著,宣传有力,社会认可度高,实践时长原则上应在10天以上。
3.评选指标:各学院可推荐1-2个团队参评,经客观材料评审,得分前15名团队进入终审答辩,全校评选不超过10支。
4.奖励:奖牌、奖金1500元/支,团队按40%评选先进个人。
(五)“优秀指导老师”评选
1.评选要求:
能尽职尽责地进行专业、组织工作等方面的指导,指导的学生、团队和所在学院充分认可指导成效。
2.材料提交:
由团队队长询问指导教师是否参与评选,团队队长在附件2中按要求填写相关信息(纸质档+电子档)。由团队队长于9月6日19:30---21:30将上述材料提交至1教403会议室,
(六)优秀通讯员评选
1.申报主体:社会实践工作宣传员
2.评选标准:工作积极主动,以第一作者身份撰写多篇社会实践宣传报道,产生一定的社会影响,至少在学校媒体聚焦认可网站或学校官网主页发表社会实践稿件1篇以上。
3.评选指标:各团队可推荐0-1人。
4.获评后可获得奖状、二课(获奖板块)3分。
5.有意参评的同学在团队推荐后,由队长统一填写《团队成员及推优名单》(附件2)下方推荐部分。
三、日程安排表

四、特别说明
1.本次社会实践每位同学最多赋分2次,全校范围内参加了3次及以上社会实践的同学需要自主选择2次社会实践进行后期的申报。校团委将对各学院上报的加分信息进行汇总与检查,对于申报次数大于2次的同学,校团委将进行相应处理。
2.参与其他学院团队社会实践的同学,本次社会实践相关材料按团队立项所在学院处理,不在本院上交任何资料。
五、咨询:团委实践部负责人 唐晓臻:qq2667444317 ,胡语梣:qq1312904838
太阳集团tyc9728团委
二〇二〇年九月五日