各小班、实践团队:
接学校通知,为激励先进,展示各单位和个人社会实践成果,进一步扩大实践育人成效,并保证本次暑期社会实践评优与今年综合素质测评对接,特开展系列评优表彰活动,现将2018年暑期社会实践评优工作安排如下:
一、小班总结交流、评优
(一)总结交流、评优
1.各小班请于9月4日前召开班级社会实践交流总结大会,个人实践和团队实践的同学均自愿在大会上作交流发言或成果展示,团队实践的同学不参与小班评优,不作为小班评优人数的基数。
2.交流大会结束后,各班在个人实践同学中以按4%推荐本班“先进个人”,未在班级社会实践交流总结大会前提交2000字以上《实践心得》或《实践总结》的同学不得参评。由团支书填写《小班个人分散参加社会实践同学及推优名单》(附件3)。
3.本学期转专业新转入班级的同学,其交流、评优均在转专业后班级进行。
4.小班召开社会实践交流总结大会时,建议邀请班主任到会指导。
5.此次暑期参加逐梦计划的同学请一并上交所需材料。
(二)小班材料提交
(1)提交内容

注:1-3要求每位参与社会实践的同学填写提交,4-5由小班团支书填写。所有材料由团支书收齐后一并提交。
(2)提交须知
1.各小班请于9月4日晚20:00-22:00将上述材料交至1教403会议室,电子档于现场拷贝。(提交时间过后不予补交)
2.提交以上电子材料时,各班请建立一个由“团支书+团支书联系方式”命名的文件夹,将附件2以及附件3放入该文件夹;然后再在该文件夹建两个分别以“一般”和“推优”命名的子文件夹,将两类同学的《实践心得》或《实践总结》、实践照片、通讯稿截图、媒体报道视频等电子材料放入对应文件夹中;其中每位同学的材料文件夹以“名字+联系方式”命名。
二、团队总结交流、评优
(一)总结交流
各团队请于9月3日前召开交流、总结大会,商定队内推优顺序,由队长填写《团队成员及推优名单》(附件4);并共同完成《团队总结》或《调研报告》。本次暑期社会实践推优顺序为校级先进个人、校综(校级优秀团队每支可有额外五位同学只加相应分数没有奖状)、院级优秀个人。
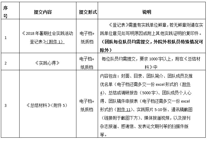
(二)团队材料提交
(1)提交内容

(2)提交须知
1.各团队请于9月3日晚20:00-22:00将上述材料提交至1教403会议室,电子档于现场拷贝。(提交时间过后不予补交)
2.提交以上电子档材料时,需建一个由“【申优/不申优】+队长姓名+联系方式”命名的文件夹,将上述材料的原始文件一并放入文件夹中。
(三)“优秀团队”评选
1.学院将对自愿参与“优秀团队”评优答辩的团队进行初审,并筛选出前小于或等于70%团队进入最终答辩。
2.学院将于9月5日19:00在1教403会议室举行“优秀团队”评优答辩,参选评优团队制作答辩PPT,以陈述5分钟,提问3分钟的形式进行答辩。
3.学院将对全院实践团队进行考核,考核不合格的团队取消团队评优资格;对考核合格的团队进行分类定级,各类团队的评优比例如下:

(四)“优秀指导老师”评选
(1)评选要求
能尽职尽责地进行专业、组织工作等方面的指导,受到指导学生、团队和学院的充分认可。
(2)材料提交
请团队指导老师有意愿参评的由教师本人填写《社会实践优秀指导教师申报表》(附件6)于9月2日晚20:00-22:00将《申报表》的电子档以“教师姓名”命名的申报表提交至1教403。
(五)优秀社会实践基地
1.社会实践基地:于2017.10-2018.9.5期间签订《太阳集团tyc9728太阳集团tyc9728社会基地协议》(附件7),基地可不为本次暑期社会实践实践地,。若签订基地协议,团队在评优答辩时团队最终得分多加15分,个人在同等条件下优先考虑评优。请有符合要求的团队或个人携带盖有鲜章的基地协议于评优答辩时间带到现场递交。
2.优秀社会实践基地评选要求:实践基地与学院建立了长期稳定的联系(有书面协议),连续三年以上接受我校学生开展暑期社会实践活动,每年暑期接受实践学生数达20人以上,提供实践时间在两周以上,实践项目取得较好成绩。请符合要求的团队或个人携带相关材料跟随团队或小班同时递交。
三、优秀摄影图片、“微视频”评选
(一)作品要求
1. 优秀“微视频”要求有鲜明的时代特色、明确的实践主题、真实生动的实践场景,作品时间不超过30分钟, 剪辑连贯流畅,有较高画面质量。
2. 优秀摄影图片要求内容真实、生动、清晰,能很好反映开展暑期实践活动的某一场景,或能够反映与暑期社会实践密切相关的社会热点、社会现象等具有一定特色和亮点的场景。个人和团队均可以申报。
(二)作品申报
请团队或个人有意参评的作品作者自愿下载填写相应的《申报表》(附件8和附件9),于9月2日晚20:00-22:00将《申报表》、视频或照片的电子档(照片需JPEG格式,保持未压缩前原始像素)以“姓名+电话”命名的文件夹提交至1教403。
四、优秀调研报告
(一)报告要求
暑期社会实践活动中学生所撰写的与社会实践主题相关的调研报告,要求主题突出、思路清晰、客观真实,具有一定的专业水平。
(二)报告申报
请团队或个人有意参评的同学自愿下载填写相应的《申报表》(附件10),于9月2日晚20:00-22:00将《申报表》+调研报告的电子档以“姓名+电话”命名的文件夹提交至1教403。
五、日程安排表
六、特别说明
1.若同学既以个人分散形式参加了社会实践,同时又参加了团队实践,只能参与个人或团队其中1种形式的评优,不得在班级和团队内同时计入评优基数。
2.若同学同时参加了2支及以上的团队实践,也只能选择在1支团队内评优,其余团队必须将其在团队成员中删除,不得将其纳入团队成员计算评优基数。
七、咨询:太阳集团tyc9728团委实践部 何莉颖 18180615078 李赛唯 13880175726。
太阳集团tyc9728团委
二〇一八年九月一日